Қауіпсіз еңбек жағдайларын жасау
Еңбекті қорғау және өнеркәсіптік қауіпсіздік мәселелерін басқару
«Самұрық-Энерго» АҚ Қазақстан Республикасының заңнамасын қатаң сақтай отырып, қызметкерлер мен мердігерлер үшін қауіпсіз еңбек жағдайларын қамтамасыз етеді және тұрақты аудиттер шеңберінде расталатын ISO 45001 халықаралық стандартының ұсынымдарын басшылыққа алады.
«Самұрық-Энерго» АҚ-ның ЕҚ және ӨҚ саласындағы мақсаттары:
- басқарудың корпоративтік жүйесін тұрақты дамыту есебінен бизнес-процестердің тиімділігін жақсарту;
- заңнамада және халықаралық стандарттарда айқындалған денсаулық сақтау және еңбек қауіпсіздігі саласындағы барлық қолданылатын нормалар мен талаптарды сақтау;
- ықтимал қауіп-қатерлерді болдырмау және жою жолымен қауіпсіз және жайлы еңбек жағдайларына кепілдік беру, персоналдың және барлық мүдделі тараптардың денсаулығы үшін тәуекелдерді азайту;
- жұмыс орнының қауіпсіздігін қамтамасыз ету үшін қазіргі заманғы жабдықтарды, инновациялық технологиялар мен қорғау құралдарын қолдану;
- қызметкерлермен консультациялар ұйымдастыру және олардың денсаулық сақтау және еңбек қауіпсіздігін қамтамасыз ету жөніндегі процестерге белсенді қатысуын қамтамасыз ету.
Есепті кезеңде біз еңбек қауіпсіздігін арттыру және стратегияны жаңа жағдайларға бейімдеу бойынша жұмысты жалғастырдық. Осының шеңберінде нөлдік жарақаттануға қол жеткізу жөніндегі жоспар әзірленді, онда:
- Нұсқамаларды (слайдтар/бейне) визуализациялау және қызметкерлердің білімін тестілеу
- Проактивті шаралар: мінез-құлық аудиттері, қауіпті жағдайларды тіркеу және тексеру (Near Miss), жұмысты тоқтата тұру құқығы, еңбекті қорғауды бұзғаны үшін ұжымдық жауапкершілік қамтылды.
Өндірістік объектілерде қауіпсіздік деңгейін қолдау және арттыру үшін «Самұрық-Энерго» АҚ ЕҚжӨҚ саласындағы іс-шараларды іске асыруға жүйелі түрде едәуір ресурстарды инвестициялайды.
ЕҚ және ӨҚ қамтамасыз ету жөніндегі іс- шараларды қаржыландыру, млрд теңге
2022 | 2023 | 2024 |
---|---|---|
3,789 | 2,995 | 4,648 |
Шығыстардың негізгі баптары зертханалық зерттеулер жүргізуге арналған шығындарды, арнайы киімді және жеке және ұжымдық қорғау құралдарын, сүтпен және басқа да тамақ өнімдерімен қамтамасыз етуге арналған шығындарды, медициналық куәландыруды, жарақаттану тәуекелдерін барынша азайтуды (техникалық құрылғыларды енгізу және/ немесе жаңғырту) және т.б. қамтиды.
ЕҚжӨҚ саласындағы компанияның регламенттеуші құжаттары
«Самұрық-Энерго» АҚ-да еңбекті қорғау мен өнеркәсіптік қауіпсіздікті басқару жүйесі компанияның барлық қызметкерлері мен мердігерлерді қамтиды. Ол Қазақстан Республикасының заңнамасына, ішкі корпоративтік стандарттар мен қауіпсіздік қағидаттарына негізделген. «Самұрық-Энерго» АҚ- ның еңбекті қорғау және өнеркәсіптік қауіпсіздік саласындағы реттеушілік негізі Қазақстан Республикасының заңнамасына, халықаралық стандарттарға және ішкі корпоративтік регламенттерге сәйкес әзірленген құжаттар кешенін қамтиды.
Қызметкерлерді еңбек және еңбек қорғау бағдарламаларына ынталандыру және тарту мақсатында жұмыс орнындағы қауіпсіздік деңгейін арттыруға бағытталған қызметкерлердің жеке бастамалары ынталандырылады. Осылайша, «Самұрық-Энерго» АҚ-да «Персоналдың өзін қауіпсіз ұстауға ынталандыру» стандарты негізінде қызметкерлерді ақшалай ынталандыру/ынталандыру бағдарламасы енгізілді, оның көмегімен қызметкерлер жұмысқа байланысты қауіптер мен қауіпті жағдайлар туралы хабарлай алады.
Қауіпсіз еңбек жағдайлары жасалған, душ бөлмелерінде жөндеу жұмыстары жүргізіліп, модульдік дәретханалар мен су бұрқақтары орнатылған. Қызметкерлер қажетті жеке қорғаныс құралдарымен қамтамасыз етілген.
- «Самұрық-Энерго» АҚ Компаниялар тобы менеджментінің корпоративтік жүйесінің саясаты;
- Көлік қауіпсіздігін басқару жөніндегі ереже;
- Қызметкерлердің денсаулығының алдын алу және жақсарту туралы ереже;
- «Самұрық-Энерго» АҚ компаниялар тобындағы мердігерлік ұйымдардың жұмыстарын ұйымдастыру туралы ереже;
- Өндірістік қауіпсіздік жүйесін дамыту стратегиясы (2024-2028 жж.);
- Өнеркәсіптік қауіпсіздік және еңбекті қорғау саласындағы тәуекелдерді бағалау стандарты;
- Персоналды қауіпсіз мінез-құлыққа ынталандыру стандарты;
- Оқиғаларды есепке алу және тергеу стандарты;
- Еңбекті қорғауды басқару жүйесін бағалау стандарты.
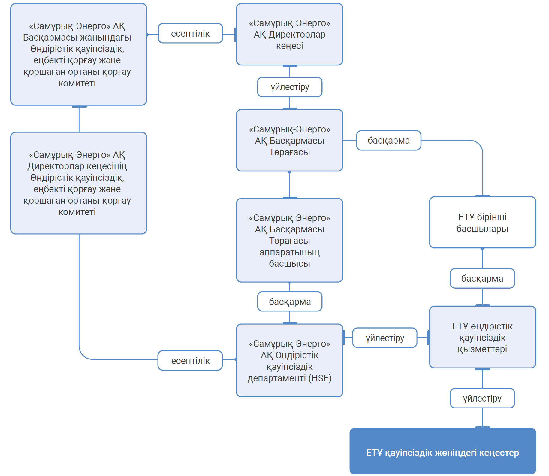
ЕҚжӨҚ басқару құрылымы
Компанияда еңбекті қорғау мен өнеркәсіптік қауіпсіздікті басқару барлық деңгейде жүзеге асырылады.
Өндірістік қауіпсіздік қызметі орталық аппаратта 6 маманды қамтиды, оның 4-і еңбекті қорғауға, 1-і өнеркәсіптік қауіпсіздікке және 1-і өрт қауіпсіздігіне жауап береді. Еншілес ұйымдарда (ЕТҰ) 85 маман жұмыс істейді: 40 – еңбекті қорғау бойынша, 23 – өнеркәсіптік қауіпсіздік бойынша және 11 – өрт қауіпсіздігі бойынша. Еңбекті қорғаудың барлық жүйесі ішкі аудиттен өткен 17 898 қызметкерді қамтиды, ал қауіпсіздік мамандарының қызметкерлердің жалпы санына арақатынасы 1:200 құрайды.
Қауіпсіздік мәселелерін үйлестіруді Басқарма Төрағасы алдында есеп беретін және компанияда және ЕТҰ-да еңбекті қорғау жүйесін жақсарту жөніндегі шаралардың іске асырылуын бақылайтын HSE жөніндегі директор жүзеге асырады. Бөлімше басшысы бұзушылықтардың алдын алуға, инциденттерге ден қоюға, тәуекелдерді мониторингілеуге және талдауға жауап береді. Еншілес ұйымдарда өндірістік қауіпсіздік қызметтері бірінші басшыларға бағынады, ал олардың біліктілік құрамы тиімділікті арттыру үшін үнемі қайта қаралып отырады.
Қауіпсіздік мәдениетін жақсарту және жарақаттануды азайту үшін ай сайын Басқарма Төрағасының, бас директорлардың және еншілес компаниялар басшыларының қатысуымен кеңестер өткізіледі. Еңбектi қорғау және өнеркәсiптiк қауiпсiздiк жөнiндегi комитеттер қауiпсiздiк жағдайына талдау жүргiзедi және iс-шаралардың орындалуын бақылайды. 2024 жылы жұмыс берушінің өкілдері мен еңбекті қорғау жөніндегі техникалық инспекторлардың қатысуымен комитеттердің 5 отырысы және өндірістік кеңестердің 48 отырысы өтті.
Осы шаралардың арқасында компания бақылаудың жоғары деңгейін қолдайды және еңбекті қорғауды басқару жүйесін үнемі жетілдіріп отырады.
«Самұрық-Энерго» АҚ еңбекті қорғауды, өнеркәсіптік қауіпсіздікті және қоршаған ортаны қорғауды басқару жүйесі

Еңбекті қорғау саласындағы тәуекелдерді бағалау және қызметтің тиімділігі
«Тәуекелдерді бағалау» стандартын енгізу және Тәуекелдердің шоғырландырылған тіркелімін құру еңбекті қорғауды басқару және тәуекелдерді корпоративтік басқару жүйесінің түйінді қағидатын көрсетеді. Стандарт қызметкерлердің өмірі мен денсаулығына әсер ететін тәуекелдерді анықтау және бағалау үшін рәсімдерді көздейді.
Тәуекелдерді бағалау алгоритмі:
- Қауіп көздерін анықтау;
- Тәуекелдерді сәйкестендіру және бағалау жөніндегі комиссияның құрамына сарапшыларды іріктеу;
- Қауіптілік көздерін және комиссия құрамын бекіту;
- Тәуекелдерді сәйкестендіру және бағалау жүргізу;
- Жүргізілген тәуекелдерді бағалауды келісу;
- Қолайсыз тәуекелдердің рұқсат етілген деңгейлерін төмендету және бақылау жөніндегі шараларды әзірлеу;
- Әзірленген шараларды келісу;
- Тәуекел паспортын бекіту.
Қызметкерлер оқиғалар туралы ресми арналар арқылы немесе өз басшысына хабарлай алады. Барлық оқиғалар тексеріледі және қажетті шаралар қабылданады.
«Самұрық-Энерго» АҚ қауіпсіздік мәдениетін дамытып, қызметкерлердің тәуекелдерді басқарудағы құзыреттілігін арттырады. Қызметкерлер еңбекті қорғау және қауіпсіздік бұзушылықтары анықталған кезде жұмысты тоқтата тұра алады. Осыған қосымша, біз арнайы әзірленген ынталандыру бағдарламалары шеңберінде қауіпсіздікті жақсартуға бағытталған қызметкерлердің жеке бастамаларын көтермелейміз. Есептік кезеңде қауіпсіздік бағдарламасына белсенді қатысқаны үшін 1 303 қызметкер көтермеленді.
Стандарттардың сақталуын бақылау және бұзушылықтарды дер кезінде анықтау мақсатында біз жоспарлы және жоспардан тыс тексерулерді белсенді жүргізудеміз. Есептік кезеңде 13 жоспарлы және 2 жоспардан тыс тексеру жүргізілді, оның барысында 1 024 бұзушылық анықталды. ЕТҰ мен филиалдарда 29 333 ішкі аудит жүргізілді, 51 348 сәйкессіздік анықталды, оның 50 356-сы жойылды. 51 мемлекеттік органдарды тексеру 452 бұзушылықты анықтады, олар бойынша түзету шаралары әзірленді.
Қауіптілікті сәйкестендіру, тәуекелдерді бағалау және оқиғаларды тексеру жөніндегі іс- шаралардың тізбесі
Көрсеткіш | 2022 | 2023 | 2024 |
---|---|---|---|
Қауіпсіздікті сақтаусыз орындалған жұмыстарды тоқтату саны | 92 | 22 | 52 |
Өрттердің алдын алу бойынша өткізілген оқу-жаттығулар саны | 650 | 485 | 512 |
Мемлекеттік қызметтерді тарта отырып жүргізілген оқу-жаттығулар саны | 9 | 36 | 56 |
Аварияны жою жоспары бойынша оқу дабылдарының саны | 30 | 36 | 64 |
ПК басшылығы жүргізген МҚҚА/ҚМҚБ/МҚҚД саны | 3,911 | 2,983 | 2,765 |
Өндірістік қауіпсіздік бойынша жүргізілген ішкі аудиттердің саны | 1,338 | 21,326 | 29,333 |
Ішкі аудит кезінде анықталған сәйкессіздіктер саны | 6,031 | 52,392 | 51,348 |
Мемлекеттік органдардың тексерулер саны | 39 | 32 | 51 |
Мемлекеттік органдардың жойылған сәйкессіздіктер саны | 387 | 452 | 247 |
Мемлекеттік органдар төлеген айыппұлдар сомасы, млн теңге | 1,55 | 7,07 | 9,97 |
Оқиғаларды тергеу
Жұмыс орнындағы қауіпсіздікті арттыру үшін компания белгіленген рәсімдерге сәйкес барлық оқиғаларды, жазатайым оқиғалар мен аварияларды тексереді. Еңбек ету қабілетінен айырылған жазатайым оқиғалар кезінде біз мемлекеттік органдарды жедел хабардар етеміз. Ауыр зардаптары бар елеулі оқиғалар туындаған кезде, өлім-жітімді қоса алғанда, еңбек жөніндегі мемлекеттік инспектордың қатысуымен арнайы тергеу жүргізіледі.
Оқиғалардың себептерін терең талдау үшін біз «Себеп ағашы» және «5 себеп» әдістерін қолданамыз, бұл бізге түбегейлі себептерді анықтауға және оларды жою бойынша неғұрлым тиімді шараларды әзірлеуге мүмкіндік береді. Тергеу нәтижелері басшылармен тоқсан сайынғы кеңестерде талқыланады және одан кейін барлық ЕТҰ арасында ақпараттық есептер нысанында таратылады.
Компанияда тәуекелдерді бағалау, қауіптілікті анықтау және түзету шараларын әзірлеуді қамтитын инциденттерді тергеудің қатаң стандарттары мен рәсімдері енгізілген. Бұдан басқа, Тәуекелдер тізілімі шеңберінде елеулі салдарлар үшін төтенше жағдайлар мен әлеуеті жоғары авариялар ескеріледі. Бұл шаралардың барлығы қауіпсіз еңбек жағдайларын жасауға, қауіп-қатерлерді жоюға және ықтимал оқиғаларды болдырмау бойынша белсенді жұмысқа бағытталған.
Еңбекті қорғау және өнеркәсіптік қауіпсіздік саласындағы негізгі іс-шаралар
- Зиянды әсер ету жағдайында персоналдың жұмыспен қамтылуын мониторингілеу (жұмыс орындарын аттестаттауды және өндірістік бақылауды қоса алғанда);
- Жеке және ұжымдық қорғану құралдарымен қамтамасыз етуді бақылау;
- Еншілес және тәуелді қоғамдарға (ЕТҰ) әдістемелік және ақпараттық қолдау көрсету;
- Өндірістегі жазатайым оқиғаларды тіркеудің ашық жүйесінің мониторингі;
- Қызметкерлердің жеке жауапкершілік жүйесін бақылау (мысалы, қауіпсіздік талондары);
- Қауіпсіздіктің көшбасшылық мінез-құлық аудиттерін жүргізу;
- Қауіптілікті сәйкестендіру және тәуекелдердің маңыздылығын бағалау;
- Әлеуетті қауіпті оқиғалар туралы хабарламалар үшін қызметкерлерді көтермелеу тетіктерін әзірлеу;
- Байырғы (жүйелі) себептерді анықтау үшін жазатайым оқиғаларға ішкі тергеу жүргізу;
- Жазатайым оқиғаларға әкеп соқпаған ықтимал қауіпті оқиғаларды есепке алу және тексеру;
- Компанияның ЕТҰ-да еңбекті қорғау мәселелеріне жетекшілік ететін мамандардың қатысуымен өндірістік объектілерде семинарлар мен кеңестер өткізу;
- Еңбекті қорғаудың бірінші басшылары мен мамандарының IOSH, NEBOSH курстарында оқытылуын бақылау;
- Инциденттер мен бұзушылықтарды тіркеу үшін бірыңғай автоматтандырылған жүйенің тұжырымдамасын әзірлеу;
- Компанияның барлық ЕТҰ арасында еңбекті қорғау және өнеркәсіптік қауіпсіздік саласында конкурстар өткізу.

Өндірістік жарақаттану
Біз қауіпсіздікті қамтамасыз ету және өндірістік жарақаттарды барынша азайту үшін барлық қажетті шараларды қабылдаймыз. Мобильді қосымшалар немесе ПК арқылы қол жетімді «Қауіпсіз өндіріс» жүйесі арқылы қызметкерлер ықтимал қауіптер мен оқиғалар туралы ақпарат алады. 2024 жылы біз жұмыс орындарындағы қауіпсіздікті арттыруда бірқатар маңызды қадамдарға қол жеткіздік және қызметкерлеріміз үшін еңбек жағдайын жақсарту бойынша белсенді жұмыс жүргізуді жалғастырдық. Қабылданған шараларға қарамастан, есепті кезеңде біздің нысандарда, өкінішке қарай, 3 штаттық және 1 штаттан тыс қызметкер қаза тапқан қайғылы оқиғалар орын алды. Негізгі себептері: зардап шегушінің жеке және өрескел абайсыздығы; жұмыс өндірісін қанағаттанарлықсыз ұйымдастыру. Қабылданған негізгі шаралар: кәсіпорынның барлық персоналын жазатайым оқиғаның себептерімен және мән-жайларымен таныстыру, қауіпсіздік техникасын сақтауға жоспардан тыс нұсқаулықтар жүргізу және т.б. Бұл оқиғалар түбірлік себептерді жоюға бағытталған нақты шараларды терең талдау және әзірлеу үшін маңызды ынталандыру болды.
Осыған жауап ретінде ЕҚжӨҚ басқару және қауіпсіздік мәдениетін арттыру бойынша жетілдірілген рәсімдер енгізілді. Біз бұл өзгерістер болашақта осындай оқиғалардың алдын алуға көмектеседі және біздің процестерімізді одан әрі қауіпсіз етеді деп сенеміз.
Бұдан басқа, қауіпсіздік стандарттарын үздіксіз жетілдіруге ұмтылу шеңберінде әрбір жағдайға мұқият тергеу жүргізілді. Біз оқиғалардың мән- жайын мұқият талдадық, бұл болашақта осындай оқиғалардың алдын алу үшін нақты қорытындылар мен ұсынымдар әзірлеуге мүмкіндік берді. Тергеу барысында осындай оқиғалардың болашақта қайталануын болдырмауға бағытталған 52 түзету шаралары әзірленді. Бұл шаралар жабдықтардың сенімділігін жақсартуды, персоналдың біліктілігін арттыруды және еңбек процесін ұйымдастыруды оңтайландыруды қамтиды.
Мұндай тәсіл бізге оқиғаларға жедел ден қоюға, түзету іс-шараларын енгізуге және тергеу нәтижелерін негізге ала отырып, стратегиялық жақсартуларды әзірлеуге мүмкіндік береді. Тәуекелдер мен қауіпсіздікті басқарудың мұндай кешенді тәсілі біздің ұйымымыздың барлық деңгейлерінде қорғаудың жоғары деңгейін қамтамасыз ету қабілетімізді нығайтады.
«Самұрық-Энерго» АҚ персоналы арасындағы өндірістік жарақаттану жиілігі
Көрсеткіш | 2022 | 2023 | 2024 |
---|---|---|---|
Өлім-жітімге әкелген жазатайым оқиғалардың жалпы саны | 4 | 2 | 3 |
Өлім-жітімге әкелген жазатайым оқиғалардың жиілік коэффициенті | 0,13 | 0,07 | 0,09 |
Зардаптары ауыр дәрежедегі өндірістік жарақаттанудың жалпы саны (өлім-жітім жағдайларын қоспағанда) | 4 | 5 | 10 |
Зардаптары жоғары дәрежедегі өндірістік жарақаттану жиілігінің коэффициенті (өлім жағдайларын қоспағанда) | 0,13 | 0,16 | 0,31 |
Тіркелген өндірістік жарақаттардың жалпы саны | 10 | 10 | 32 |
Өндірістік жарақаттану жиілігінің коэффициенті (1 млн жұмыс істеген сағат) | 0,36 | 0,33 | 0,99 |
Мердігерлік ұйымдар арасындағы өндірістік жарақаттану жиілігі
Көрсеткіш | 2022 | 2023 | 2024 |
---|---|---|---|
Өлім-жітімге әкелген жазатайым оқиғалардың жалпы саны | 1 | 1 | 1 |
Зардаптары жоғары дәрежедегі өндірістік жарақаттанудың жалпы саны (өлім-жітім жағдайларын қоспағанда) | 2 | 1 | 1 |
Тіркелген өндірістік жарақаттардың жалпы саны | 3 | 2 | 3 |
«Самұрық-Энерго» АҚ персоналы арасындағы жарақат түрлері
Жарақат атауы | 2022 | 2023 | 2024 |
---|---|---|---|
Химиялық күйік, термиялық күйік | 1 | 2 | 2 |
Соғылу | 2 | 0 | 20 |
Травматикалық ампутация | 0 | 0 | 2 |
Электр жарақаттары (термиялық күйіктер) | 1 | 1 | - |
Сынықтар | 1 | - | 2 |
Кешенді жарақат (сыну, соғылу, ішкі органдардың үзілуі) | 3 | 5 | 3 |
Көз жарақаты | 1 | 1 | - |
Бас-ми жарақаты, бас миының шайқалуы | 1 | 1 | 3 |
Жиыны | 10 | 10 | 32 |
Өндірістік жарақаттанудың алдын алу шаралары:
- Хабардарлықты арттыру және қайталануды болдырмау үшін жазатайым оқиғалардың мән-жайлары мен себептері туралы барлық қызметкерлерді хабардар ету;
- Қауіпсіздік туралы білімді өзектендіру мақсатында барлық өндірістік персонал үшін жоспардан тыс нұсқаулықтар жүргізу;
- Қызметкерлердің ТПЕ, ҚТЕ, сондай-ақ еңбекті қорғау жөніндегі нұсқаулықтар бойынша, әсіресе жазатайым оқиға болған бөлімшелерде білімдерін кезектен тыс тұрақты тексеру;
- Анықталған бұзушылықтарды жою жөніндегі іс- шараларды әзірлей отырып, кәсіпорындардың бірінші басшыларының қатысуымен ұйымдастырылатын ай сайынғы «Қауіпсіздік күндері»;
- Нақты іс-қимыл жоспарларын, орындау мерзімдерін әзірлей отырып және жауапты адамдарды тағайындай отырып, қауіпсіздік және еңбекті қорғау қызметтерінің жабдықтарды, ғимараттарды, құрылыстар мен жұмыс орындарын кешенді тексеруі;
- Өнеркәсіптік қауіпсіздік және еңбекті қорғау мәселелері бойынша нұсқаулықтар мен білімдерді тексеруді қоса алғанда, барлық өндірістік персоналды белгіленген стандарттарға сәйкес оқыту;
- Жөндеу науқандары басталар алдында инженерлік-техникалық персоналмен семинарлар мен кеңестер өткізу, бригадаларды жұмыстарды орындауға және қажетті нарядтарды ресімдеуге дұрыс жіберуді практикалық оқытуды қоса алғанда;
- Жұмыс процестері мен шарттарын міндетті түрде түзете отырып, бес жылда кемінде бір рет еңбек жағдайлары бойынша жұмыс орындарын аттестаттаудан өткізу;
- Жұмысшылар үшін қауіп төндіретін, өзінің ресурсын тауысқан ескірген жабдықты ауыстыру;
- Барлық деңгейлерде қауіпсіздік мәдениетін қалыптастыру үшін қауіпсіздіктің көшбасшылық мінез-құлық аудиттерін жүргізу арқылы жоғары басшылықты белсенді тарту;
- Қосымша тренингтерді және қауіптерді сәйкестендіру және тәуекелдерді бағалау мәселелері бойынша оқытуды ескере отырып, жұмыс орындарындағы тәуекелдер картасын/ тізілімін тұрақты өзектендіру.
Денсаулық сақтау
«Самұрық-Энерго» АҚ кәсіпорындарында кәсіби аурулардың пайда болу қаупінің негізгі факторлары шаң деңгейі, шу және діріл әсері болып табылады. Бұл факторлардың параметрлері тұрақты түрде өлшенеді және жұмыс орындарында бақыланады.
Есепті кезеңде ықтимал зиянды немесе қауіпті еңбек жағдайларын анықтау үшін зертханалық зерттеулер мен жұмыс орындарын аттестаттау жүргізілді. Бұдан басқа, жұмыс орындарында тұрақты өндірістік бақылау жүзеге асырылады.
Компанияның ЕТҰ-да тұрақты медициналық персоналдың саны 48 адамды құрайды, бұдан басқа, медициналық персонал шарттар негізінде жұмыс істейді. Жыл сайын ЕТҰ және Корпоративтік орталық тендерлік рәсімдер негізінде қызметкерлерді еңбек қызметі барысында болған жазатайым оқиғалардан сақтандыруға келісімшарттар жасасады.
Қызметкерлердің денсаулығын сақтау және аурулардың алдын алу жөніндегі іс-шараларға арналған шығындар, заңнамалық талаптарға сәйкес, Компанияның даму жоспарында жыл сайын бекітіледі.
«Самұрық-Энерго» АҚ қызметкерлерінің денсаулығы мен кәсіптік ауруларының көрсеткіштері
Көрсеткіш | 2022 | 2023 | 2024 |
---|---|---|---|
Еңбек қызметімен байланысты емес және өлімге әкеп соқпаған жұмыс орнындағы денсаулықтың нашарлауы жағдайларының саны | 18 | 10 | 4 |
Денсаулықтың нашарлауы себебінен еңбек қызметіне байланысты емес өлім-жітім оқиғаларының саны | 1 | 7 | 3 |
«Д» есепте тұрған қызметкерлердің саны | 2 060 | 858 | 738 |
Тіркелген кәсіптік аурулардың саны | 0 | 0 | 0 |
Міндетті мерзімдік медициналық тексеріп-қарауға жататын қызметкерлердің саны | 14 679 | 15 077 | 16 556 |
ҚР заңнамасына сәйкес мерзімдік медициналық тексеруден өткен қызметкерлердің саны | 13 877 | 14 878 | 15 228 |
Тұрақты медициналық тексерулер қызметкерлердің денсаулық жағдайын бақылаудың маңызды бөлігі болып табылады. 2024 жылы міндетті мерзімдік медициналық тексеруден 15 228 қызметкер өтті. Осы тексерулер негізінде созылмалы аурулары бар қызметкерлер дер кезінде емделіп, оңалтылады. Еңбек жағдайлары бойынша шектеулері бар қызметкерлерге қажетті ұсынымдар мен шектеулер беріледі.
Зиянды жұмыстармен айналысатын қызметкерлер үшін күшейтілген тамақтану (сүт немесе оның аналогтары), сондай-ақ корпоративтік сауықтыру бағдарламасы шеңберінде санаторий-курорттық емдеу көзделген. Медициналық тексерулер негізінде сауықтыру іс-шараларының жеке жоспары әзірленеді:
- уақтылы емдеу және оңалту үшін созылмалы аурулары бар қызметкерлерді диспансерлік бақылау;
- дәрігерлік комиссияның ұсынымы бойынша созылмалы аурулары бар қызметкерлерді санаторий-курорттық емдеу;
- кәсіптік жарамдылығы жоқ қызметкерлерді еңбек жағдайлары бойынша кейіннен шектеулермен толық тексеруге жібереді.
Бұдан басқа, қауіптілігі жоғары жұмыстармен айналысатын барлық қызметкерлер ауысым алдындағы және ауысымнан кейінгі медициналық тексеруден өтеді. Қызметкерлердің денсаулығын ұстауға және өндірістік қызметтің олардың денсаулығына теріс әсерін болдырмауға бағытталған тұрақты профилактикалық іс-шаралар жүргізіледі.
Жеткізушілермен және мердігерлермен өзара әрекеттесу
Біз мердігерлерді еңбекті қорғау және өнеркәсіптік қауіпсіздік процестеріне тартудың, сондай-ақ өндірістік қызметтің барлық кезеңдерінде қауіпсіздіктің жоғары деңгейін қамтамасыз ету үшін оларды ЕҚ және ӨҚ басқару жүйесіне кіріктірудің маңыздылығын түсінеміз.
Бұл саладағы басты құжат «Кәсіпорын аумағында мердігерлік ұйымдардың жұмысын ұйымдастыру туралы ереже» болып табылады, ол еңбекті қорғау және өнеркәсіптік қауіпсіздікті басқару жүйелері бойынша мердігерлік ұйымдарға қойылатын негізгі талаптарды белгілейді. Осы құжатқа сәйкес біз оқиғалар мен жазатайым оқиғалардың себептерін анықтау, сондай- ақ жұмыс орындарын ұйымдастыруды бағалау мақсатында әлеуетті және жұмыс істеп тұрған мердігерлер үшін еңбек қауіпсіздігі мен еңбекті қорғау аудитін жүргіземіз.
Еңбекті қорғау және өнеркәсіптік қауіпсіздікті басқару жүйесі «Самұрық-Энерго» АҚ кәсіпорындарында жұмыс істейтін мердігерлік ұйымдар персоналының 100%-ын қамтиды. Компания өзінің жеткізушілері мен мердігерлері үшін өнеркәсіптік қауіпсіздік стандарттарын сақтауға және қызметкерлердің құқықтарын құрметтеуге бағытталған нақты талаптар мен шарттарды белгілейді, бұл барлық объектілерде қауіпсіздіктің жоғары деңгейін ұстап тұруға ықпал етеді.
Барлық мердігерлер үшін өнеркәсіптік қауіпсіздік және еңбекті қорғау ережелерін бұзғаны үшін айыппұл санкциялары жүйесі қарастырылған. Ынтымақтастықты тоқтатуды қоса алғанда, мұндай айыппұлдар тізбесі мердігерлік ұйымдармен жасалған шартта егжей-тегжейлі баяндалған.
Есепті кезеңде мердігерлік ұйымдар қызметінің өнеркәсіптік қауіпсіздік және еңбекті қорғау талаптарына сәйкестігі бойынша 505 ішкі аудиті жүргізілді. Нәтижесінде 1 058 бұзушылық анықталды, бұл жұмыстың барлық кезеңдерінде қауіпсіздіктің жоғары деңгейін сақтау үшін тұрақты бақылау мен аудиттің маңыздылығын растайды.
Персоналды оқыту және біліктілігін арттыру
Біз қызметкерлердің еңбекті қорғау және өндірістік қауіпсіздік саласындағы құзыреттілігін арттыру бойынша белсенді жұмыс жүргізудеміз. Еңбекті қорғау бойынша оқыту атқаратын лауазымына қарамастан барлық қызметкерлер үшін қолжетімді. Оқыту бағдарламалары заңнама талаптарын ескере отырып әзірленеді және оқытудың топтық және жеке нысандарын қоса алғанда, нақты мамандықтарға бейімделеді.
Барлық өндірістік персонал еңбекті қорғау және қауіпсіздік бойынша оқытудан өтті, бұл жұмыстың барлық деңгейінде қауіпсіздіктің жоғары стандарттарын сақтау үшін міндетті шарт болып табылады.
«Самұрық-Энерго» АҚ қызметкерлері келесі бағыттар бойынша оқытылады:
- Қауіпсіздіктің мінез-құлық аудиттері;
- Еңбекті қорғау;
- Өрт қауіпсіздігі
- Алғашқы дәрігерге дейінгі көмек көрсету;
- Қауіпсіз жүргізу;
- Биіктікте жұмыс істеу кезіндегі қауіпсіздік негіздері;
- Еңбек қауіпсіздігі мәдениеті;
- Басқа да кәсіби бағдарламалар.
Персоналдың барлығы өз кәсібі және сабақтас мамандықтар бойынша сертификаттар бере отырып, немесе кәсіпорынның оқу орталықтарымен ҚжЕҚ (Қауіпсіздік және еңбекті қорғау) бағдарламасы бойынша міндетті оқытудан өтеді.
Біз қызметкерлердің еңбекті қорғау және қауіпсіздік мәселелері туралы хабардар болуын арттыру бойынша белсенді жұмыс жүргізудеміз. Бұл үшін мамандандырылған нұсқаулықтар, ақпараттық стендтер, өндірістік кеңестер, қауіпсіздік жадынамалары мен бұйрықтар пайдаланылады. Қауіпті факторлар мен ықтимал жағдайлар туралы ақпарат «Қауіпсіз өндіріс» автоматтандырылған жүйесі арқылы беріледі, бұл қызметкерлерді жедел хабардар етуге және жұмыс орындарындағы қауіпсіздік мәдениетін арттыруға мүмкіндік береді.
Өндірістік қауіпсіздік саласындағы қызметкерлерді оқыту
Оқыту | 2022 | 2023 | 2024 |
---|---|---|---|
ҚР заңнамасының талаптары шеңберінде өндірістік қауіпсіздік саласында оқытылған қызметкерлердің саны | 22 344 | 12 449 | 23 874 |
|
7 523 | 1 825 | 4 058 |
|
12 291 | 5 459 | 9 664 |
|
4 535 | 3 458 | 5 232 |
|
4 237 | 1 904 | 4 920 |
ҚР заңнамасының талаптарынан тыс өндірістік қауіпсіздік саласында оқытылған қызметкерлердің саны | 236 | 244 | 12 350 |
|
82 | 102 | 12 350 |
|
0 | 0 | 0 |
|
0 | 0 | 0 |
|
294 | 316 | 0 |
Жұмыс орнында зардап шеккендерге дәрігерге дейінгі алғашқы көмек көрсету бойынша оқытылған қызметкерлердің (парамедик) саны | 73 | 213 | 410 |
NEBOSH бағдарламасы бойынша оқытылған қызметкерлердің саны | 7 | 13 | 15 |
IOSH бағдарламасы бойынша оқытылған қызметкерлердің саны | 4 | 102 | 55 |
«Қорғатын жүргізу» курсы бойынша оқытылған қызметкерлердің саны | 25 | 11 | 117 |
Өртке қарсы қауіпсіздікті қамтамасыз ету
Біз «Самұрық-Энерго» АҚ компаниялар тобына кіретін барлық кәсіпорындарды тасымалданатын және жылжымалы өрт сөндіргіштерді, сондай-ақ өрт сөндіру крандары сияқты өртке қарсы сумен жабдықтау жабдықтарын қоса алғанда, өрт сөндіру үшін негізгі құралдармен қамтамасыз етеміз. Бұдан басқа, бұл кәсіпорындарда ұнтақты құрам (құм) және киіз және тағы басқалар сияқты отқа төзімді материалдары бар жәшіктер бар.
«Самұрық-Энерго» АҚ өкілдері, мемлекеттік бақылау органдары және еңбекті қорғау жөніндегі мамандар Компанияның барлық кәсіпорындарында жарамды өрт сөндіру құралдарының болуын қамтамасыз ету үшін жоспарлы және жоспардан тыс тексерулер жүргізеді.
Біз өз қызметкерлерімізді дайындауға белсенді түрде инвестиция саламыз және өрт пен өрттің алдын алу бойынша тренингтер мен оқу-жаттығулар ұйымдастырамыз. 2024 жылы біздің ішкі құрамалар осы салада 355 оқу-жаттығу өткізді. Сондай-ақ, мемлекеттік өртке қарсы қызметтерді тарта отырып, 8 оқу-жаттығу ұйымдастырылды.
2025 жылға және орта мерзімді перспективаға арналған жоспарлар
2025 жылы біз еңбекті қорғау және өнеркәсіптік қауіпсіздік саласындағы қызметтің тиімділігін арттыруға бағытталған іс-шараларды іске асыруды жалғастырамыз. Басым бағыттардың арасында:
- Өндірістік персоналды «Қауіпсіз еңбек мәдениеті» курсы және ҚжЕҚ саласындағы халықаралық стандарттар бойынша оқыту;
- Қауіпсіздіктің көшбасшылық мінез-құлық аудиттерін жүргізу арқылы ҚжЕҚ мәселелеріне бірінші басшыларды тарту;
- HS процестерін цифрландыруды қоса алғанда, қауіпсіздікті басқару процестеріне цифрлық шешімдерді дамыту және енгізу;
- Тәуекелдерді бақылау мен алдын алуды арттыру үшін «Бейнеаналитика» жасанды интеллектуалы бар жобаны іске қосу;
- Қауіпсіздік жылы шеңберінде Іс-шаралар жоспарын іске асыру;
- Қауіпсіздік деңгейін арттыру үшін камералар мен бейнежетондардың санын ұлғайту;
- Білікті мамандардың қатысуымен ЕТҰ қызметкерлері үшін психологиялық тренингтер өткізу;
- «Дені сау жүрек ырғағында» профилактикалық акциясын ұйымдастыру және өткізу;
- Қауіпсіздік пен денсаулықтың өзекті мәселелерін талқылау үшін құрылымдық бөлімшелер мен мердігерлік ұйымдардың басшыларымен кездесулер өткізу.